Qual caixa de soluções você precisa?
A SAGE3 tem para todos os segmentos.
Em mais de 23 anos, a SAGE3 já atuou implementando soluções em empresas de diversos portes e segmentos, com contribuições robustas e exclusivas para os mercados.
Atacadistas
Balas e Chocolates
Banco de Sangue
Bebidas
Bicos e Válvulas
Biscoitos e Bolachas
Borrachas
Caldeiraria
Colchões
Comércio
Atacadistas
Cooperativas
Corte e Litografia de Aço
Cosméticos
Curtumes
Distribuidoras
Embalagens (Plástica, Aço)
Equipamentos Agrícolas
Equipamentos de Pesquisa
Espumas
EVA
Fertilizantes
Importadoras
Laticínios
Logística
Materiais de Limpeza
Paisagismo
Pizzarias
Polpa de Frutas
Pré-Forma
Ração
Sementeiras
Sucroenergético
Soluções ERP
ERP – Enterprise Resource Planning
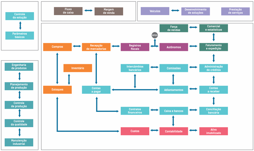
A solução SG3 foi desenvolvida pela SAGE³ para tornar a gestão da sua empresa mais eficiente, ágil e totalmente adequada às obrigações legais.
A solução abrange todas as áreas da organização, com módulos e controles específicos para cada processo da sua empresa.
Com a adoção desta solução, sua empresa terá ganhos como:
- Eficiência operacional
- Integração dos processos
- Flexibilidade e otimização da gestão
- Redução de custos
- Maximização de desempenho
- Controle em tempo real
- Impulsão de crescimento
- Rápido retorno sobre o investimento
- Antecipação de tendências
Soluções BI
BI – Business Inteligence
A solução em BI da SAGE3 utiliza a grande quantidade de dados existentes em suas transações, transformando-os em informações qualificadas, tornando o processo decisório ágil e fácil, sem a necessidade de conhecimentos avançados em informática.
Com a adoção desta solução, sua empresa terá ganhos como:
- Disponibilidade de informação
- Democratização da informação
- Diversas formas de análise
- Poder aos usuários
- Projeção de futuro
- Otimização de negócios
Soluções CRM
CRM - Customer Relationship Management
A solução em CRM da SAGE3 permite a identificação, construção e manutenção de uma rede de relacionamento com os clientes da sua empresa, fortalecendo continuamente este relacionamento com benefícios mútuos.
Com a adoção desta solução, sua empresa terá ganhos como:
- Identificar melhor os clientes
- Manter clientes por longos períodos
- Identificar necessidades e desejos dos clientes
- Manter acompanhamento dos contatos com o cliente
- Relação consistente com o cliente
- Integrar vendas e serviços
- Captar pedidos remotamente
GESTÃO ESTRATÉGICA EM TI
Gestão Estratégica em Tecnologia da Informação
A tecnologia da informação é uma ferramenta capaz de auxiliar no processo decisório e cumprir propósitos estratégicos em uma organização, além de tarefas administrativas e operacionais. O alinhamento estratégico de tecnologia da informação é a sinergia entre as oportunidades de negócios e as tecnologias disponíveis para que estas oportunidades sejam materializadas, sendo essencial para a sobrevivência das organizações.
Uma organização que tem visão gerencial e estratégica associada à utilização da tecnologia da informação gera vantagens como:
- Manter-se atualizada
- Melhorar seu desempenho
- Gerar bons resultados
- Alcançar vantagens competitivas
- Antecipar informações estratégicas
- Gerar cenários e avaliar tendências
A equipe de consultores da SAGE³ está apta a implementar o alinhamento estratégico da gestão em tecnologia em sua empresa através de ferramentas como:
- Tecnologias emergentes aplicadas aos negócios
- Planejamento estratégico de TI
- Plano de investimento em TI
- Gestão de riscos de segurança
- Plano de continuidade de negócios
- Governança de TI
- Gestão de projetos de desenvolvimento de sistemas de informação
Indicadore TV
TV Corporativa
Proximidade inteligente e conteúdos relevantes com as pessoas. A SAGE3 tem a INDICATORE TV.
A INDICATORE TV é uma solução corporativa que moderniza o processo de comunicação de seus números sem abrir mão de ferramentas já estabelecidas. De forma ágil e estratégica, as empresas podem veicular conteúdos e temas relevantes da organização a executivos, colaboradores e clientes. Um canal de comunicação surpreendente em ambientes como escritório, áreas de produção, centros de distribuição ou pontos de venda.
Totalmente integrada ao ERP SG3, os indicadores apresentados em seus painéis são oriundo do mesmo banco de dados, coletados de forma online e sem impacto na performance do ambiente ativo da empresa.